Technical University "Gh. Asachi" Iasi - Faculty of Automatic Control and Computers
Microprocessor Systems

 Pico
Experiment 14

E14.1 Title:


Mobile MCU Cluster with Pico 2 and nRF24L01/XL1278



E14.2 General Presentation/Purpose:


The laboratory experiment aims to explore how to build a development platform capable of supporting team projects. In most educational projects with RPi Pico, the effort is focused on individual work. Group activities require equipment that allows permanent exchange of messages between active elements. The core resource consists of an RPi Pico 2 platform equipped with an nRF24L01/XL1278 extension through which it can be integrated into an IoT-type application computer cluster. pe distante mici sau mari
At the end of the experiment, details will be available on building mobile systems capable of primarily processing data provided by IoT sensors, and also communicating in group structures similar to natural systems (flocks of birds, ants, bees, etc.). These can operate over relatively large geographic areas (distances of 1-20 km) or inside a building complex (e.g., the Faculty of Automatic Control and Computers).


E14.3 Resources:


Platforme Rpi Pico, nRF24L01/XL-1278-SMT, LED RGB de putere, ULN2803



E14.4 Surse programe prototip:


Library module nRF24l01.py

1. Message transmission code sequence

2. Message reception code sequence

E14.5 Experiment Execution/Monitoring:

The nRF24L01 module produced by Nordic Semiconductor is a radio transceiver operating in the 2.4 GHz band designed for wireless applications, with low power consumption and the ability to communicate over distances up to 100 meters and even 1 km. The data transfer rate is programmable and can be 250 kbps, 1 Mbps, or 2 Mbps. Viteza de transfer a datelor este programabila si poate fi de 250 kbps, 1 Mbps sau 2 Mbps.
The block diagram of the module is shown in the following figure:


Communications are based on the Enhanced ShockBurst protocol developed by the company Nordic Semiconductor , partener principal in proiectul BBC Micro:bit.
The interfacing diagram with the Pico platform is shown in the following figure:





The interfacing is achieved through the SPI protocol, with software components included in the library nRF24l01 inclu a d urmatoarele funcii principale: - Transmission functions:
nrf.open_tx_pipe(pipes[0]) - sets the destination address for transmission;
nrf.stop_listening() - switches the module to transmitter;
nrf.send(message) - sends a data packet (which must be of type bytes).

The data are included in a structure shown in the following figure:


- Reception functions:
nrf.open_rx_pipe(1, pipes[0]) - sets the address on which the receiver will listen;
nrf.start_listening() - switches the module to reception;
nrf.any() - returneaza True daca au sosit date;
nrf.recv() - citeste pachetul de date primit (de tip bytes).
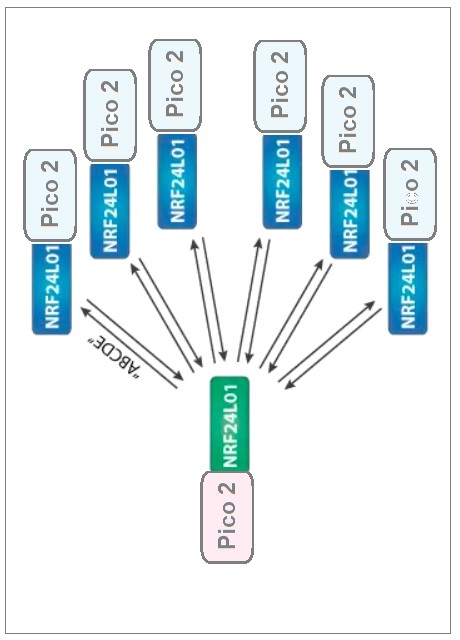
Nucleele de procesare Pico+nRF24l01 pot fi interconectate astfel:


To ensure the high current consumption of the nRF module during communications, it is necessary to add electrolytic capacitors on the power supply line.



E14.6 Proposed Problems:

1. Create a program sequence that will send the temperature from a Pico with its sensor to a Pico with an LCD. de telefon;

2. Create a system with nRF that will activate an SM Pixel;

3. Create a program sequence that will allow bidirectional communication between two Pico-nRF cells;
4. Highlight the intensity of the signals during nRF communications;

5. Create a triangulation system with 3 Pico-nRF cells;


E14.7 The Experiment Can Be Extended To:

- Localization system based on triangulation: With at least three Pico-nRF24L01 reference points, the position of a mobile device can be estimated.
- Retea de senzori Low-Power;
-SM Pixel adresabil pentru imagini mobile mari;
- Statii meteo Wireless:
- Sisteme de irigare inteligenta;
- Sisteme de alarma Wireless;
- Telecomenzi personalizate;
- Sistem de telemetrie pentru roboti.



E14.8 Documentary References:

© 2025 - Fl. Pantilimonescu, Faculty of Automatic Control and Computers